当前位置: 本站首页 > 正文
办事流程

    办事流程

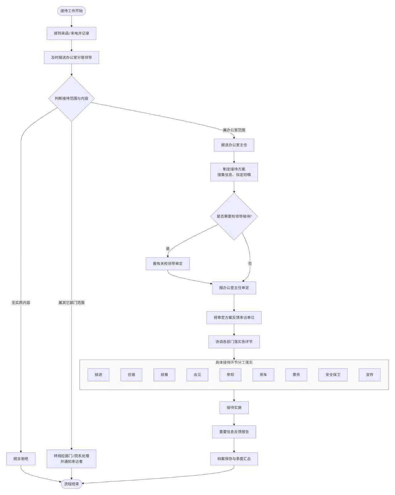
    北部湾大学接待流程

    时间:2025-10-17  作者:熊拯  编辑:李远红 谭绍锋  来源:党委办公室(校长办公室)  点击:


    版权所有:北部湾大学党委办公室 校长办公室 

    联系电话:0777—2808003    邮箱:bbwdxjyk@163.com     传真:0777-2808633 

    联系地址:广西钦州市钦南区滨海大道12号